По утрам мои мураши какие-то вяленькие... наверное им при 22 градусах прохладно...
Приладил обогрев... ну и напарился я с ним...
Для начала я изготовил термошнур - берем 24 резистора на 1 ом и мощностью 0,25 Вт, паяем их последовательно - получаем один длинный (45 - 50 СМ) на 24 Ома резистор. припаиваем к нему 2 провода. Далее все это с силиконом затаскиваем в трубку для аквариума - и в результате имеем нагреватель мощностью 6 Вт при диаметре 6 мм при питании 12 вольт.
Далее контроллер температуры - терморезистор выпаял из кулера INTEL, компаратор LM311, несколько резисторов и конденсаторов, полевой транзистор IRF540N, адаптер 12В 1А, и вот все это работает в диапазоне 20 - 40 градусов.
Термошнур приклеил к задней стенке контейнера алюминиевым скотчем для вентиляционных систем (для равномерного распределения тепла) термодатчик поставил там же ссзади и при помощи плоского термометра настроил на температуру 31 градус.
термометр наклеенный на переднюю стенку формика показывает 29-30 градусов, не многовато ли для мессоров?
испарина конечно появилась... но полагаю после устаканивания она пройдет...
самое главное, активность мурашей очень выросла, жрут как из пистолета :-)
Если кому схема нужна, то не поленюсь - нарисую...
Filin: подождал.. признаков блога так и не увидел, перенес в соответствующий раздел.
1 - ZEMA Не чего у вас не выйдет
Всё выйдет, достаточно подобрать длину проволоки и напряжение под необходимую температуру и мощность. Так же нужно обеспечить теплоотвод, иначе температура нагревателя будет увеличиваться, а воздуха нет, т.е. подобрать мощность на см. длинны и т.д. В общем при желании всё возможно.
Нихром при первом в его жизни нагреве покрывается окисью и становится изолированным. Если нагреть до красна, то коротнёт, ...думаю с этим проблем не будет :).
2 - Если каждый день гнуть
Если каждый день гнуть термошнур, то это уже какая-то "грелка для шаловливых ручек" получается :-) а я делаю нагреватель для формика, один раз выложил его на задней стенке, закрепил алюминиевым скотчем, и все... вот сегодня буквально сделал 10 ваттный шнурок длиной 80 см (40 резисторов по 120 Ом + термоусадка 4мм), греет отлично, не перегревается, завтра дентикулатусам буду тепло делать...
3 - Алюминиевый скотч это находка
Алюминиевый скотч это находка !! где можно такой поискать?
4 - Не чего у вас не выйдет с
Согласен со snip/ом. Всё нормально будет, главное расчитать длину нити. Хорошо бы ещё использовать какой-нибудь регулятор, например описанный выше. Можно намотать на диэлектрический лист нужной формы и размеров и прислонить его к стеклу. Что то вроде этого (только тут использована не нить, а прошитая нихромом полоса термоткани.

5 - Top6a Алюминиевый скотч это
Я брал в строймаге, для систем вентиляции применяется... представляет собой тонкую алюминиевую фольгу приклеенную к двухстороннему скотчу, одна сторона скотча занята фольгой а другая липкая... такой вот слоеный пирог получается... а может это фольга уже со слоем пластика идет, короче неважно... тепло размазывает вокруг шнура идеально (я клею в 2 слоя, так еще лучше).
6 - Вот сопсна модифицированная
Вот сопсна модифицированная схема для питания нагревателя на 220В, я по такой схеме сделал подогрев для дентикулатусов, с нагревателем из 40 резисторов по 120 Ом...
7 - сон
Кошмарный сон в 9 классе...Хотя там все было куда проще.
8 - Для меня это 2 часа работы...
Для меня это 2 часа работы... включая сборку нагревателя (спасибо ZEMA за подсказку с термоусадкой), его прилаживание к формику и уборку всей схемы в корпус...
9 - а можно попросить фотки
а можно попросить фотки готового устройства ?
10 - Top6a а можно попросить фотки
Только в понедельник, и то только позориться... ведь собирал без платы... в коробочке пластиковой первой попавшейся чисто по-китайски на термоклее...
11 - ZEMA Не чего у вас не выйдет
С чего бы греть то будет сильно ?
Сопротивление у кружка я измерял как-то - 150 Ом на максимальной длинне.
При 12в = 1 ватт примерно
На минимальной длине - 25Ом
При 12В = 5.8 ватт
Ух нереальная печка =)))
12 - кстати! как выяснилось,
кстати! как выяснилось, сопротивление терморезисторов мною используемых характеризуется для температуры 25 градусов, а я в схеме указал сопротивление при 20 градусах... реально при 25 оно 47 кОм, так что его магазинное название буде примерно таким "чип терморезистор 0603 (типоразмер) NTC (с отрицательным ТКС) 47К", это для тех, кто его не из дохлых интеловских кулеров берет :-)
13 - bigson Планирую разработать
Не заленились? Очень интересно было бы увидеть такой девайс.
14 - Сейчас даже не в лени дело...
Сейчас даже не в лени дело... на работе что не день то стопитсот задач новых... не до него...
15 - Скажите пожалуйста а можно ли
Скажите пожалуйста а можно ли подобрать резисторы чтобы температура держалась в диапазоне 25-30 градусов?
16 - Можно, если использовать
Можно, если использовать терморезисторы с отрицательным температурным коэффициентом сопротивления.
Подробнее .
17 - С отрицательным НЕЛЬЗЯ! при
С отрицательным НЕЛЬЗЯ! при нагреве их сопротивло падает - ток увеличивается - греется сильнее - сопротивло падает - пук!!! Нужен положительный ТКС, тогда все на своих местах: при нагреве сопротивло растет - ток падает - нагрев уменьшается - температура стабилизируется, но какая она будет зависит от стопитсот факторов, так что предсказать ее можно только с точностью 10-20 грдусов, дальше эксперимент...
18 - Совершенно верно, это я
Совершенно верно, это я перепутал. Написал про то что думал в тот момент :). На той же страничке ниже ссылка. Главное смысл понятен.
Идея хорошая, надо только кому-то попробовать первый раз и будет ясно стоит оно того или нет. Цена, производительность, надёжность и т.д.
19 - Посмотрел на предмет... вот
Посмотрел на предмет... вот подходящая тема... 6 штук последовательно, при включении ток около 0,4 А, по достижении нормированной температуры сопротивление резко повышается, но вот загвоздка - нормированная температура составляет 120 градусов! и не дорого даже, но горячевато получается...
20 - Сделал термошнур.Затраты 92р
Сделал термошнур.
Затраты 92р на провода,вилку, резисторы и усадку(исключая ту которой края шнура закрыл, можно и без нее обойтись подобрав нужную длину пайки резисторов)
Протестировав понял что слишком горячий и прикупил Диммер за 110р и коробку к нему за 5р.Но его еще не встроил в систему.
PS:Термоусадка великая вещь, впервые попробавал.
21 - Подогрев для инкубатора
Аренариусам моим похоже становится холодно... вот я и сел думать над обогревателем для инкубатора...
Нужно что-то небольшое, в виде пластины, с хорошим контролем температуры (из-за малого размера и теплоемкости, легко получить локальный перегрев), рабочее напряжение я выбрал 12 Вольт.
Получилась алюминиевая полоска размерами 40Х100Х3 мм, нагревателем и одновременно регулирующим элементом служит полевой транзистор, рядом с ним через термопасту к пластине прижат терморезистор, так что никаких перегревов не будет...
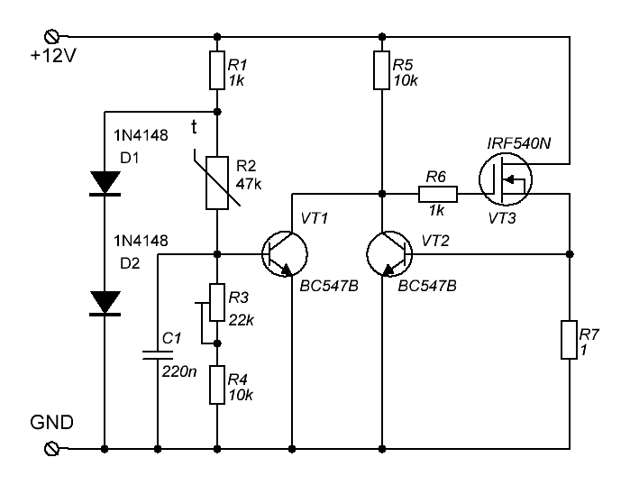
Схема
22 - На элементах R5, R6, R7, VT2,
На элементах R5, R6, R7, VT2, VT3 собран источник тока на 0,6А, транзистор VT3 закреплен к пластине потайным винтом М3, он (транзистор) и является нагревателем. На элементах R1-R4, D1, D2, C1, VT1 собрана цепь контроля температуры пластины. Транзистор VT1 закрывает VT3 как только сопротивление терморезистора R2 (посажен в термоусадку и через термопасту прижат к пластине) уменьшится настолько, чтоб открыть VT1. Напржение открывания VT1 примерно 0,6 Вольта, и температура при которой оно станет таким зависит от сопротивления резистора R3, им то и подбирается желаемая температура, чем меньше его сопротивление - тем выше температура. При указанных на схеме номиналах диапазон регулировки от 25 до 45 градусов. печатную плату не делал, после сборки залил силиконом, сейчас сохнет...
23 - ждём
Ждём результатов полевых испытаний:)
24 - Прошу прощения, с 12 сентября
Прошу прощения, с 12 сентября грелка настроенная на 32 градуса лежит на работе под инкубатором с аренариусами... все в порядке...
25 - bigson
Спасибо, срисовал себе в папочку-копилку.
26 - bigsonс 12 сентября грелка
А можно фотографию??:) хочу своим мурашам тоже "пластину" сделать.
27 - Под рукой только вебка...
Под рукой только вебка... сейчас сделаю...
Часть пластины под ареной, часть под пробиркой... вся схема снизу пластины и залита герметиком, только подстроечный резистор для настройки оставлен... аренариусы довольны...
28 - отлично!!!
тааааааак)) надо собраться силами и собрать такую же...
А что за алюминий использовался?? Или в принципе всё равно какой металл использовать?
29 - Желательно с хорошей
Желательно с хорошей теплопроводностью, алюминий или медь... пластина может быть больше в ширину и в длину, градиент температуры таким образом можно получить...
30 - наткнулся на статейку... все
наткнулся на статейку... все до нас изобретено...
Этот автоматический терморегулятор несложен в изготовлении, не содержит дефицитных деталей. Он позволяет поддерживать заданную температуру в интервале от 10 до 30°С с точностью 0,5°С.
Схема терморегулятора дана на нашем рисунке.